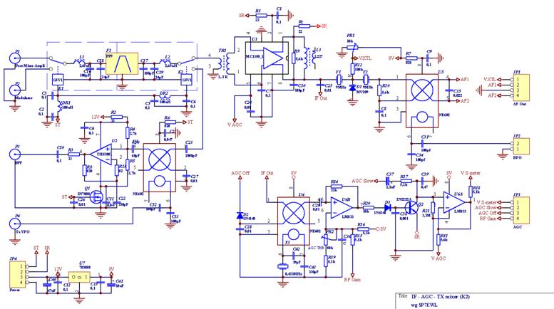
IF wg K2

 

Schemat

 

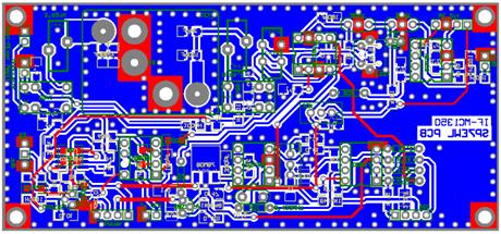
PCB – strona druku

 

PCB – strona elementów

Foto PCB

Powrót