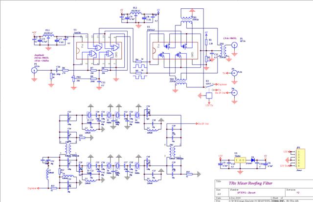
Mieszacz na FST3125

 

Schemat

PCB – strona druku

 

PCB – strona elementów

 

 

 

 

 

 

 

 

 

 

 

 

 

 

 

 

Wykonanie mixera przez SP2JQR oraz sposób wykonania skrętki 50 Ohm dla transformatorów szeroko pasmowych

 

Wersja mieszacza bez roofing filtra - schemat

PCB – strona druku

 

PCB – strona elementów

 

 Powrót